Besenwagen
...
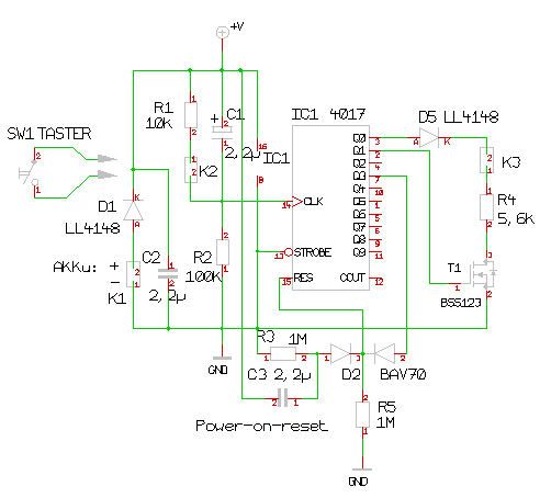
Es gab ein paar Fragen bzw. Wünsche zur maximale anschliessbaren Lampenleistung....
Ich warte dann auch den Nachfolger

Folge dem Video um zu sehen, wie unsere Website als Web-App auf dem Startbildschirm installiert werden kann.
Anmerkung: Diese Funktion ist in einigen Browsern möglicherweise nicht verfügbar.
Es gab ein paar Fragen bzw. Wünsche zur maximale anschliessbaren Lampenleistung....
2 Taster 12x12mm mit fühlbarem Druckpunkt
Falls Interesse besteht ...
Also jetzt kokettiere 'mal nicht zu sehr mit dem öffentlichen Interesse an Deinen Entwicklungen und rück' die Unterlagen heraus, ich jedenfalls bin sehr gespannt
Gruß Tilux
Hab ich jetzt mir mit meinem Entgegenkommen eine Bringschuld eingehandelt?