Puh, dann brauche ich meinen Conrad Spot ja doch nicht zu verschrotten
Der Nikolauzi

Der Nikolauzi
Folge dem Video um zu sehen, wie unsere Website als Web-App auf dem Startbildschirm installiert werden kann.
Anmerkung: Diese Funktion ist in einigen Browsern möglicherweise nicht verfügbar.








Habe immer noch die Bude voller Besuch...

) - schnell genug dass man kein Hin-und-Herschalten von Grün/Rot erkennt.
- gleich mal korrigieren...


(hatte ein paar Probleme, Deinen Source zu überblicken
) 

NeoX schrieb:Hi,
wie wäre es denn wenn Ihr über den Taster so ne Kappe aus Gummi/Silikon macht, ........Taster bleibt fühlbar, ist fest und unkaputtbar .
MFG NeoX
, ich meinte nur die KAPPE verwenden wie auf diesem Taster, damit es fühlbar bleibt - und besser aussieht. MaikRutsche schrieb:@nikolauzi
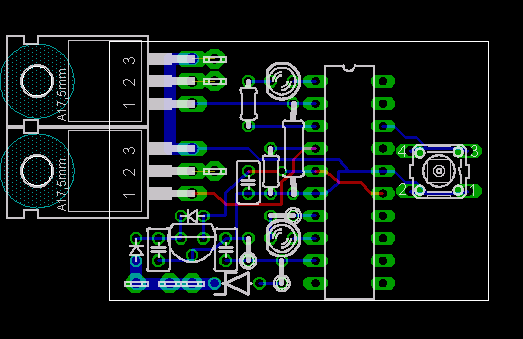
Schaltplan und Board als Gif im Anhang...
Das mit dem Entprellen habe ich so erledigt, dass alle Tastenauswertungen nach einem Pegelwechsel für ca. 100ms nicht ausgewertet werden.
@NeoX
Der Taster ist eindeutig zu gross
Ich habe jetzt beschlossen eine Version zu bauen, wo der Taster auf einer extra Platine sitzen, die ich direkt unterhalb des Griffes montieren kann.
Und bei Gelegenheit werde ich das ganze mal als SMD-Version planen![]()
uint8_t eeFooByte EEMEM;
int main(void)
{
//Alles initialisieren
init();
uint8_t temp;
temp = adcReadValue();
eeprom_write_byte(&eeFooByte, temp);

MaikRutsche schrieb:@x-terior
Ich habe einfach nach dem Initialisieren einmal den aktuellen ADC-Wert ausgelesen und ins EEProm geschrieben.
Dann habe ich die Spannung geändert, resetet und den EEPROM ausgelesen.


MaikRutsche schrieb:Kannst du mir evtl noch die Spannungen der einzelnen Schaltschwellen geben?
MaikRutsche schrieb:Und setze mal den Wert für 100% auf 255.
Falls nämlich der volle Akku mal über 212 liegt, ist der Zustand undefiniert - zumindest habe ich den Fall noch nicht getestet.
nikolauzi schrieb:Bei 3.65V/Zelle ist der Akku aber noch fern von leer...
Da hast Du noch einiges an Reserve...?!?
Der Nikolauzi
