MaikRutsche
Holzkasperkopfschnitzer
Erstmal sehen wir gross die Platinen später in der Realität sind.
Ein Gehäuse will ich nicht dafür anfertigen.
Dachte daran das ganze dann mit transparentem Schrumpfschlauch einzuschrumpfen.
/edit
Gleich passend dazu mal den aktuellen Stand:
06.02.2006
Neu hinzugekommen ist eine Funktion zum sanften Hochdimmen zwischen den Helligkeitsstufen.
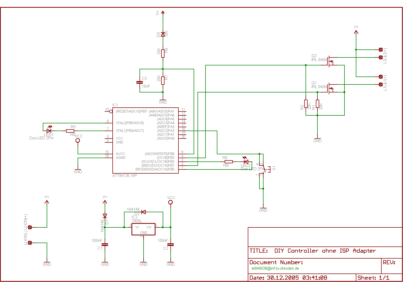
Schaltplan als GIF
Schaltplan für EAGLE
Schaltplan und Platine für Controller in SMD für TARGET3001
Software für den µC
Benötigt wird hierfür:
AVR Studio 4
WinAVR GCC
Ein Gehäuse will ich nicht dafür anfertigen.
Dachte daran das ganze dann mit transparentem Schrumpfschlauch einzuschrumpfen.
/edit
Gleich passend dazu mal den aktuellen Stand:
06.02.2006
Neu hinzugekommen ist eine Funktion zum sanften Hochdimmen zwischen den Helligkeitsstufen.
Schaltplan als GIF
Schaltplan für EAGLE
Schaltplan und Platine für Controller in SMD für TARGET3001
Software für den µC
Benötigt wird hierfür:
AVR Studio 4
WinAVR GCC


