MaikRutsche
Holzkasperkopfschnitzer
Lang ists her, dass ich mal wieder aktiv was an meinem PRojekt gemacht habe.
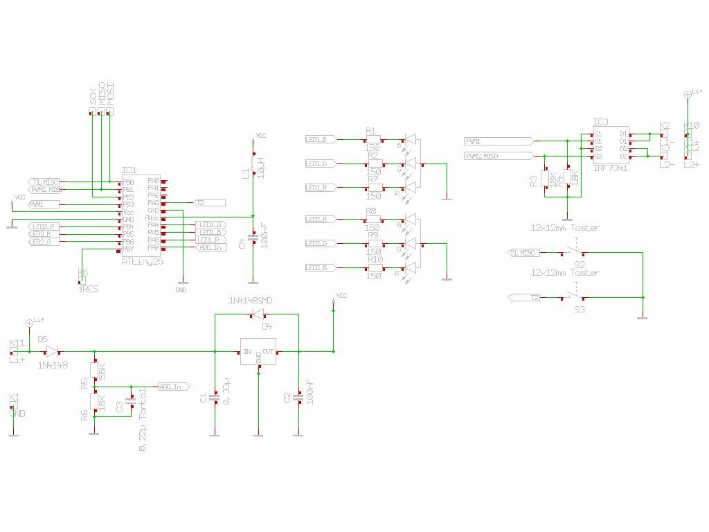
Im Anhang befindet sich mein aktueller Entwurf für die neue Platine.
Es befinden sich nun 2 große Taster sowie 2 RGB-Leds auf der Oberseite.
Ich hab mich etwas von dieser Variante inspirieren lassen:
http://www.mtb-news.de/forum/showthread.php?t=235751
Da ich ebenfalls die Platine in einem Gehäuse mit Silikon versiegeln würde ist die Frage, ob die Position der LEDs eine gleichmässige Beleuchtung zulässt...
Die Platine soll dann bei pcb-pool.de gefertigt werden
Deren Spezifikation habe ich soweit bekannt einzuhalten.
Vielleicht kann sich einer von euch sich mal den Schaltplan, sowie das Layout anschauen und mir mitteilen ob das so ok ist.
Wie wäre ein Variante mit 2 lineargeregelten Ausgängen anstatt der PWM-Regelung?
Denn auch dafür habe ich bereits einen Entwurf gemacht - allerdings ist dieser etwa 4mm breiter...
Im Anhang befindet sich mein aktueller Entwurf für die neue Platine.
Es befinden sich nun 2 große Taster sowie 2 RGB-Leds auf der Oberseite.
Ich hab mich etwas von dieser Variante inspirieren lassen:
http://www.mtb-news.de/forum/showthread.php?t=235751
Da ich ebenfalls die Platine in einem Gehäuse mit Silikon versiegeln würde ist die Frage, ob die Position der LEDs eine gleichmässige Beleuchtung zulässt...
Die Platine soll dann bei pcb-pool.de gefertigt werden
Deren Spezifikation habe ich soweit bekannt einzuhalten.
Vielleicht kann sich einer von euch sich mal den Schaltplan, sowie das Layout anschauen und mir mitteilen ob das so ok ist.
Wie wäre ein Variante mit 2 lineargeregelten Ausgängen anstatt der PWM-Regelung?
Denn auch dafür habe ich bereits einen Entwurf gemacht - allerdings ist dieser etwa 4mm breiter...


