Elektronische Lampensteuerung selberbauen

Der Lightbrain-Controller war quasi meine Vorlage überhaupt das Projekt zu starten :)

Wenn er in ein Gehäuse passt, kannst du den auch in eine Lampe einbauen.
Problem allerdings ist die Hitzeabgabe in der Lampe.
Der Prozessor den ich verbaut habe, hat einen internen Temperatursensor, so dass man softwaremäßig bei - sagen wir 80°C einfach runterdimmen könnte...

Heute ist der Auftrag für 20 Platinen für die Version mit 2 Lampenanschlüssen, 2 Tastern und 2 RGB-Leds rausgegangen.
Lieferzeit laut Hersteller 5-10 Werktage.

Wenn die Platinen fehlerfrei sind gebe ich überzählige Platinen gerne an Interessenten ab.
Ich muss dazu aber gleich sagen, daß das Löten Fingerspitzengefühl erfordert. Die Abmessung sind wirklich klein!
Ich selber mache das mit Bleistiftlötspitze, Lupe und viel Licht ;)

Die Kosten für alle Bauteile (ohne Versand!) auf weniger als 10€.

Die Schaltung arbeitet mit Akkus von 6V bis 14.4V
Als Leuchtmittel eignen sich im grunde alle Halogen-Leuchtmittel von 0 bis 12V,
LEDs (ohne Dimmung) nur mit zusätzlicher Konstantstromquelle.
HIDs erfordern meines Wissens einen Linearregler - wobei ich ebenfalls einen Entwurf dafür habe, bisher aber ungetestet mangels fehlender HID.

Programmiert werden kann die Steuerung über einen In-System-Programmieradapter. Z.B. AVR 910

Kurz die Erklärung zu den Bilder:
Bild1: single - 1 Taster, 1 RGB-LED, 2 PWM-Ausgänge - 22*17mm
Bild2: duo - 2 Taster, 2 RGB-LEDs, 2 PWM-Ausgänge - 29x17mm
Bild3: 3D-Ansicht duo
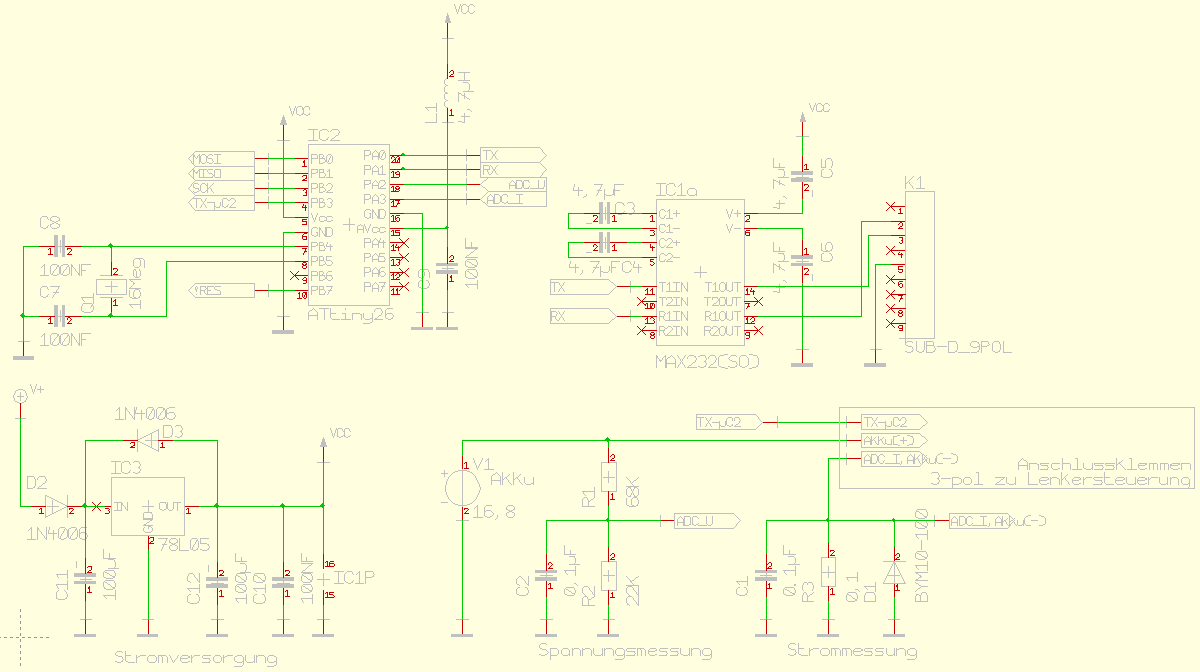
Bild4: Schaltplan duo
Bild5: Stückliste duo

Ihr könnt gerne alle Dateien zu dem "Ding" auch per Mail bekommen :)

/edit
Bitte keine Anfragen mehr wegen der Platinen!
Erst wenn ich sie in der Hand halte kann ich das entscheiden.

Danke :)
 

Anhänge

  • 2Lampen_1(12x12mm)Taster_1RGB_3D.gif
    2Lampen_1(12x12mm)Taster_1RGB_3D.gif
    12,6 KB · Aufrufe: 126
  • 2Lampen_2(12x12mm)Taster_2RGB.gif
    2Lampen_2(12x12mm)Taster_2RGB.gif
    20,5 KB · Aufrufe: 145
  • 2Lampen_2(12x12mm)Taster_2RGB_3D.gif
    2Lampen_2(12x12mm)Taster_2RGB_3D.gif
    19,7 KB · Aufrufe: 125
  • 2Lampen_2(12x12mm)Taster_2RGB_SPlan.gif
    2Lampen_2(12x12mm)Taster_2RGB_SPlan.gif
    14,3 KB · Aufrufe: 181
  • 2Lampen_2(12x12mm)Taster_2RGB_Stückliste.gif
    2Lampen_2(12x12mm)Taster_2RGB_Stückliste.gif
    24,9 KB · Aufrufe: 178
Nachdem die Neugierde zu gross wurde, habe ich jetzt 2 LightBrain Controller bestellt. (kosten ja nicht die Welt).
Vielen Dank aber für die promten Antworten; ich bin begeistert, was ihr im Eigenbau so alles hinkriegt und werde den thread mit Spannung weiterverfolgen.
 
Heute habe ich einen kleinen aber feinen Brief bekommen :)



Der Inhalt:


Die Platine sieht recht gut aus - einzig der Bestückungsdruck ist an einer Stelle mit auf ein Pad geraten. Aber das ist kein Problem.

In den kommenden Tagen werde ich eine Schaltung aufbauen, und wenn alles klappt, kann ich die übrigen Platinen an euch verschicken :)
 
Hallo,

das sieht doch richtig gut aus!

Habe schon die passenden dreifarb-LED's besorgt. Dass Löten wird ein riesen Spass:mad: Dermassen klein die Teile!

Gruß, Daniel
 
Tipp zum Löten: mit einem vorsichtigen Einsatz einer Heißluftpistole und mit ein paar winzigen Lotpastentropfen auf die Lötflächen bekommt man super-Ergebnisse. Leider geht das nicht so einfach bei doppelseitiger Bestückung, Sisyphos hatte auch so eine ähnliche Erfahrung. Aber wenn mal der Prozessor und die anderen Kleinteile sitzen, ist es sicher einfacher, noch die Schalter manuell zu löten.

Ich drücke euch die Daumen!

Gruß

Jürgen
 
So...

Das Löten war kein Problem. Habe gerademal 15min dafür gebraucht.

Aber: Es gibt einen ganz dummen Fehler :(
Die Spannungsmessung ist an einen Pin angeschlossen, an dem der Mikroprozessor keinen ADC-Kanal hat.

Sehr sehr dumm das Ganze.

Mit den Platinen, die ich hier habe, ist im Ausgangszustand keine Messung der Akkuspannung möglich!

Mit etwas Gefriemel habe ich aber eine Platine so umgemodelt, dass ich bei einer der beiden RGB-LEDs auf da Grün verzichte, aber mit dem dann freien Pin, doch noch die Akkuspannung messen kann.

Sieht halt nicht so schön aus, muss aber erstmal gehen.

Wer eine der Paltinen möchte, soll sich mal melden.

Bis auf die Spannungsanzeige klappt ja alles andere...

Ansonsten wirds wohl nochmal 2-3 Wochen bis zu einer neuen aktualisierten Platine dauern...
 
Da ich meinen Beitrag nicht mehr ändern kann hier ganz kurz ein paar Bilder :)


von vorne


von hinten


2 mal ein schönes Rosa - passend zu meinen violetten Gehäusen :)
 
Während ich so auf meine neue Platinen warte, grübel ich über eine kleine "Erweiterung" nach ;)

Akkukapazitätsmessung über die Spannung: klappt ganz gut für eine ungefähre Einschätzung.

Besser: Anzeige der Restleuchtdauer bei aktuellem Stromverbrauch.

Was braucht man:
Erkennung Laden/ Entladen
Messung Stromfluss
Messung Spannung
Bestimmung der Kapazität während des Betriebs
Schnittstelle z.B. zum PC

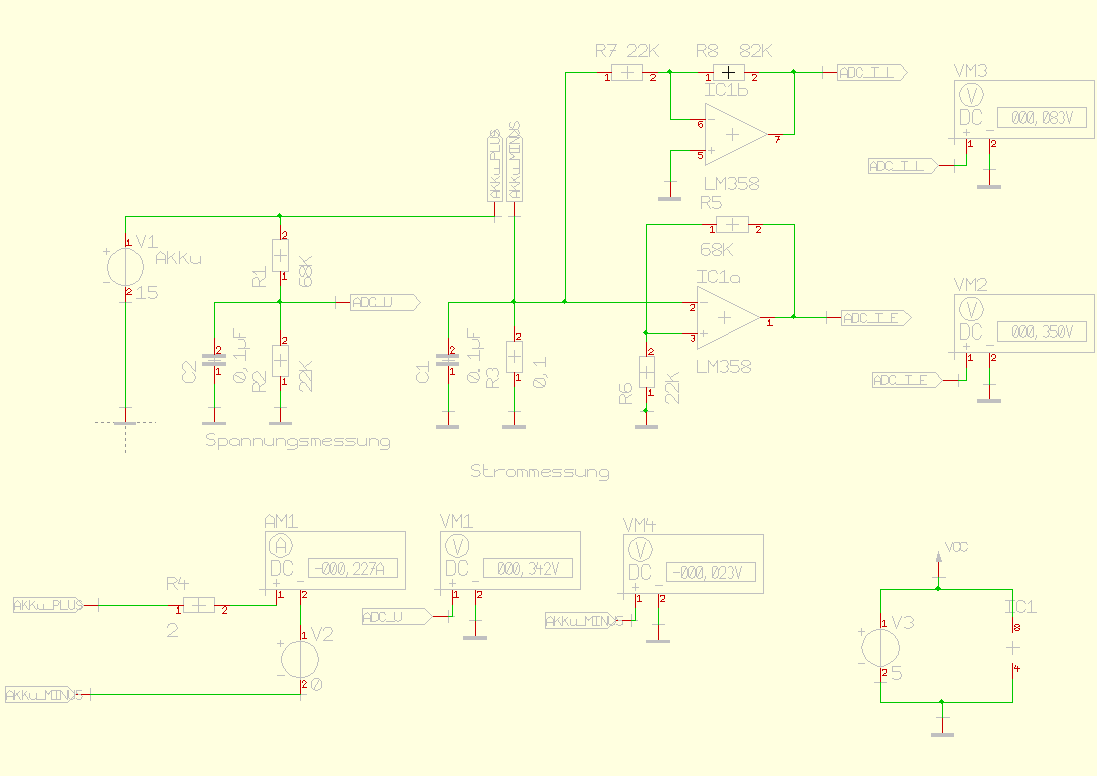
Im Anhang mal eine Idee...
Die Platine käme in den Akku mit rein, zusätzlich zur Schutzelektronik.
Angezeigt wird der Status über den Lenkerschalter (hier wäre die aktuelle Elektronik verwendbar)

Was fehlt ist eine Erkennung ob Geladen oder Entladen wird.

Ist nur ne fixe Idee - Zeit dafür findet sich frühestens um Weihnachten...
 

Anhänge

  • neu.gif
    neu.gif
    20,1 KB · Aufrufe: 125
Hallo Tobias,

das ist genau die Lösung, wenn man jenseits der einfachen Akkuwächter-Lösung eine genaue Laufzeit-Anzeige braucht.
Was nötig ist, sind zwei OP's, die die geringe Spannung über den Stromshunt verstärken. Du brauchst davon zwei, einen nicht-invertierenden für Entladestrom und einen invertierenden für Ladestrom. Beide würde ich auf je einen ADC-Eingang führen. So kann man einfach zwischen Laden und Entladen unterscheiden.

Gruß

Jürgen
 
Die Schutzschaltung könnte man prinzipiell auch gleich reinprogrammieren. Hab bei Maxim, wars glaub ich, einen fertig programmierten Quellcode für das Laden von Li-Ion gesehen. Ist bloss dann fraglich ob die ganze Anzeige mit der Elektronik dann noch am Lenker gut platziert ist.
 
was kann die oben dargestellte platine, und wofür ist sie gut? (die mit den rosa leds

Im Groben:
PWM-Regelung 2er Halogenlampen über 2 Taster
Anzeige der Akkuspannung über Vielfarb-Leds

@JürgenH
In der Simulation funktioniert es :)
/edit
Ist aber scheinbar unnötig. Sieh Datenblatt von Torock Seite 13.
Der Tiny hat einen internen Verstärker und ich kann Differenz-Spannungen messen.

@torock
Das wäre dann die Eierlegende Wollmilchsau ;) - über eine Überwachung der Ladeschluss, sowie eine Strombegrenzung könnte man evtl. mal nachdenken.

Blöd nur wenn die Software, die ich fürs Layout nutze, ab einer bestimmten Pin-Anzahl kostenpflichtig wird :(
 

Anhänge

  • Lade-Entlade-Simulation.gif
    Lade-Entlade-Simulation.gif
    15,2 KB · Aufrufe: 93
  • Simulation.zip
    Simulation.zip
    10,8 KB · Aufrufe: 106
Hi!

Ich habe hier zwei BQ2050 von www.ti.com da. Siehe: http://focus.ti.com/docs/prod/folders/print/bq2050h.html

Die Bausteine nennen sich "IC Gas Gauge Lith-Ion". Sie können in die Akkuleitung gehängt werden, messen da ein- und ausgehende Spannung und schätzen sogar die Selbstentladung Pi mal Daumen.
Darüber hinaus können sie direkt ein paar LEDs ansteuern und was mir wichtiger war: man kann sie über einen 1-Wire Bus vom µC aus ansteuern.

Nun zu den Haken:
1. Ich habe sie nie ausprobiert :daumen:
2. Sie sind im SOIC Gehäuse mit 16 Pins. :D

Michael
 
Hi!

Ich habe hier zwei BQ2050 von www.ti.com da. Siehe: http://focus.ti.com/docs/prod/folders/print/bq2050h.html

Die Bausteine nennen sich "IC Gas Gauge Lith-Ion". Sie können in die Akkuleitung gehängt werden, messen da ein- und ausgehende Spannung und schätzen sogar die Selbstentladung Pi mal Daumen.
Darüber hinaus können sie direkt ein paar LEDs ansteuern und was mir wichtiger war: man kann sie über einen 1-Wire Bus vom µC aus ansteuern.

Nun zu den Haken:
1. Ich habe sie nie ausprobiert :daumen:
2. Sie sind im SOIC Gehäuse mit 16 Pins. :D

Michael

Hört sich ganz interessant an - und das kleine Gehäuse ist schon gut so - die fertige Platine soll ja dann problemlos in den Akkupack passen....

Hast du Hoffnung daß die Teile an sich intakt sind?
 
Hört sich ganz interessant an - und das kleine Gehäuse ist schon gut so - die fertige Platine soll ja dann problemlos in den Akkupack passen....

Genau dafür sind diese Bausteine.

Hast du Hoffnung daß die Teile an sich intakt sind?|/QUOTE]

Wenn TI keine kaputtenen Teile ausliefert, dann sollten die OK sein.

Der Grund weshalb ich die noch nicht verwendet habe ist:
Wenn ich den Shunt zur Strommessung für den Gas Gauge in die Zuleitung vom Akkupack packe, dann bekommt dieser natürlich mit, was an Ladung da rein geht und an (Ent-)Ladung heraus.
Wenn ich nun aber mit meinem 3-Zelligen LiIon einen Balancer benutze, welcher beim Laden bestimmte Zellen mittels eines Widerstandes von der Ladung ausschließt, landet ja nicht alles was der Baustein zählt auch in einer der Zellen, sondern wird im Widerstand verbraten. Bei entsprechend gut balancierten Zellen sollte das zwar nicht oft der Fall sein, aber ungenau ists trotzdem. Lösung wäre pro Zelle einen Gas Gauge verbauen, der nur die eine Zelle überwacht, anschließend mit dem µC die drei Gas Gauges auslesen und summieren. -> :confused:

Michael
 
Hi!

Was sagen denn die Profis aus dem Selbstbaucontroller Fred zu dieser Schaltung?

Die abe ich mir mal überlegt. Komme allerdings mehr so aus der Informatik und tue mir mit der Software erheblich leichter.

Was ich mir dabei dachte:

- Alle Zellen des Akkus vor zu tiefer entladung schützen. Daher benutze ich einen LM324, um die einzelnen Zellenspannungen gegen GND zu referenzieren, sodass der ATTiny sie schön messen kann.
- Eine externe VRef (LM336 Z5) auf 5,12V einstellen, sodass ich mit den 10Bit (1024) leichter und genauer Rechnen kann.
- Die Fernbedienung hat eine DUO-LED und einen Taster. Taster hängt zwischen Pin1 und 2, das dahinter ist zum enprellen, das wollte ich der Software ersparen (Ja, ich weiss, es geht schnell, auch in Software).
- Ich will kein PWM. An und Aus reicht mir vollkommen. Die eine Lampe wird wohl eine Luxeon und die andere eine 21W Brightstar HID.
- Mensch, hätte ich wohl mal den Kurs "Analoge Schaltungstechnik für Informatiker" besucht. :daumen:

Ich hoffe das mit dem Anhängen der PDF klappt.

Ach ja: Reichlich nette und konstruktive Kritik erwünscht!

Michael
 

Anhänge

....
Wenn ich nun aber mit meinem 3-Zelligen LiIon einen Balancer benutze, welcher beim Laden bestimmte Zellen mittels eines Widerstandes von der Ladung ausschließt, landet ja nicht alles was der Baustein zählt auch in einer der Zellen, sondern wird im Widerstand verbraten. Bei entsprechend gut balancierten Zellen sollte das zwar nicht oft der Fall sein, aber ungenau ists trotzdem.
....
Michael

Wenn der n-zellige Pack nahezu ausbalanciert ist sollte die geringe Energiemenge welche zum Balancieren in eine (2,...,n-1) Zellen fließt nicht mehr soviel ausmachen im Vergleich zur Gesamtenergiemenge.
 
@BQ2050H
Der BQ2050H sieht ganz nett aus, aber ich sehe da folgende Probleme bei der Verwendung:
- Ein weiterer Spezial IC der sicher nicht so ohne weiteres zu beschaffen ist (die 2 ICs sind beim "Testen" sicher schnell verheizt).
- Zeitaufwändiges Datenblattstudium :)
- weitere Fehlerquelle (Fausregel: Ausfallwahrscheinlichkeit steigt mind. linear zur Anzahl der Pins ;) ) und damit Aufwand bei der Fehlersuche.

@Sindris Elektronik-Idee
Du kannst bei den ATTinys die Versorungsspannung als Referenz nehmen, bzw. eine interen 1.1V Referenz nutzen.
Die externe Referenz könnte also entfallen.
Bei Uref=5V und 10bit hast du eine Auflösung 4mV/bit, bei nem 1:4 Spannungsteiler und einem Messbereich von 0-20V sinds dann 16mV - das sollte
meiner Meinung nach reichen.

Zu deiner Schaltung:
Den Taster als Low-Aktiv, den internen Pull-Up aktiveren und eine Software-Entprellung - spart dir einige Teile.
Wenn du schon 2 Lampen steuern willst, dann lasse dir doch die Option mit dem PWM offen, die Pins für die Hardware PWM sind OC1A (PA6) und OC1B (PA5).
Die Gates der Mosfets mit Pull-Down auf ein definierten Wert legen. R3 und R4 kannst du weglassen.
PB3=!RES ist nicht als Output oder Input nutzbar, wenn du das Reset nutzen willst.
RES° muss mit auf den ISP-Anschluss gelegt werden,
Beim Schalten der Lampen enstehen sehr große Schwankungen. Von daher würde ich die Kapazitäten am Spannungsregler erhöhen, damit die 5V nicht einbrechen.

Bei meinen Akkus ist nach 1,5 Jahren noch keine abweichende Zellspannung messbar - von daher reicht meiner Meinung nach die Messung der Gesamtspannung aus.

Dennoch sollte der Balancer keine große Rolle spielen, man kann die Software ja so schreiben, dass die sich ständig selber kalibriert. Ist z.B. der interne Kapazitätssespeicher schon auf 0 und die Spannung noch oberhalb des Abschaltens, dann muss man halt die interne Variable für die Kapazität anpassen. Mit entsprechender Zahl an Ladezyklen sollte sich dann ein passender Wert einstellen.

/edit
Die Berechnungen, die hier standen waren Quatsch...
 
Hi Maik,

vielen Dank für deine Antwort!

@BQ2050H
- weitere Fehlerquelle (Fausregel: Ausfallwahrscheinlichkeit steigt mind. linear zur Anzahl der Pins ;) ) und damit Aufwand bei der Fehlersuche.

Wenn sich das die CPU und Mainboardhersteller nur auch mal dächten... :D

Du kannst bei den ATTinys die Versorungsspannung als Referenz nehmen, bzw. eine interen 1.1V Referenz nutzen.

Was beides sehr ungenau ist. Schon mal im Datenblatt nachgesehen, zwischen welchen Werten die sog. interne Referenz wackeln darf? Igittigitt. Da lieber was externes und dann so dass auch leicht rechnen geht. Ich denke dabei bleibe ich.

Bei Uref=5V und 10bit hast du eine Auflösung 4mV/bit, bei nem 1:4 Spannungsteiler und einem Messbereich von 0-20V sinds dann 16mV - das sollte
meiner Meinung nach reichen.

Das ganze aber noch plus dem wackeln der internen Referenz oder Vcc. kann dann leider schon einiges ausmachen und aus den LiIon Threads wissen wir: Bei denen kommt es auf Millivolt an, sonst reißen die bei der Explosion 8m tiefe Krater. :eek:

Die Gates der Mosfets mit Pull-Down auf ein definierten Wert legen. R3 und R4 kannst du weglassen.

Vorschläge für den Wert des Pulldown? 100k?

PB3=!RES ist nicht als Output oder Input nutzbar, wenn du das Reset nutzen willst.
RES° muss mit auf den ISP-Anschluss gelegt werden,

Oha. Das fiel mir gar nicht auf, somit sind sämtliche Tinys wohl aus dem Spiel und ich beginne neu mit einem Mega8. ;o) Weiss jemand wie sich diesese SMD Gehäuse löten lassen? Geht das einigermaßen?

Bei meinen Akkus ist nach 1,5 Jahren noch keine abweichende Zellspannung messbar - von daher reicht meiner Meinung nach die Messung der Gesamtspannung aus.

Ich denke auch fast, dass diese Horrormärchen mit debalancierten Zellen mehr so aus dem Modellbau kommen, wo Hubschraubermotoren mit ettlichen Ampere die Dinger leer ziehen. Aber ich stehe erst am Anfang meiner Bekanntschaft mit LiIon und Vorsicht war schon immer die Mutter der Porzellankiste oder so.

Okay, Ich überarbeite wenn ich Zeit habe wohl mal die Sache und könnte ja dann nochmal ein PDF zum Review einreichen. Aber nicht enttäuscht sein, ich bin recht stur und werde bestimmte Dinge warscheinlich durchziehen. Hardware entprellung und externe VRef werden wohl bleiben.
:daumen:


/edit: ganz gestorben sin Tinys wohl noch nicht. Wie sieht es aus, was muss ich beachten, wenn ich Programmierpins in der Schaltung verwende?
Also dass sie im Normalbetrieb Aufgaben übernehmen. Meinetwegen Taster und Status LED's daran hängen. Sollte man sie dann zum Programmieren per Jumper von der Peripherie trennen oder kann man es dran lassen? Ich könnte mir gut vorstellen, dass meine Hardware-Entprellung schafft, jedes Programmiersignal zu "vermatschen". *grmpf* muss ich doch in Software entprellen...

Michael
 
Die 8m Krater möchte ich sehen lol. Wenn ich nach dem Akkubau noch ne Zelle übrig hab, teste ich mal die Sonysierung.
Vergiss bei deinem Aufbau dann aber nichtdie Widerstände mit kleineren Toleranzen zu versehen, wo relevant.
Müsste man halt mal nachmessen. Anlage auf den Ofen und messen und in die Gefriertruhe und nochmal messen. Dann hättest deine Toleranzen.
Um einen Testaufbau wirst du sowieso nicht vorbei kommen. Die Entprellung ist recht leicht programmiert. Im Netz gibt es genügend Beispiele für die verschiedenen Progsprachen.
 
Zurück