user_1024
Waldautobahndrängler
- Registriert
- 21. Januar 2005
- Reaktionspunkte
- 3
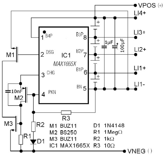
mein Beitrag #674 schrieb:Wenn ich die Akkupacks zum Aufladen parallel schalte um sie mit einem 7,2 V LI-IO-Ladegerät zu laden, dann ist deren Spannung nach dem Aufladen aufgrund der Parallelschaltung identisch.
...hier ging es mir, wie beschreiben, um die Spannung der Akkupacks, nicht der einzelnen Zellen.
mein Beitrag #674 schrieb:Wenn ich die Akkus dann aber als Reihenschaltung mit 14,4 V Nennspannung entlade, sind die Akkus nach vollständigem Entladen nicht mehr identisch geladen. Ich habe nach einem Test eine Differenz von ca. 0,5 V zwischen dem ersten und zweiten Akkupack gemessen. Das heißt natürlich, daß die letzten 0,5 V des volleren Akkupacks nicht zu nutzen sind. (Kein großer Verlust, weil "in den letzten 0,5 V sowieso nicht mehr viel Kapazität drin ist". Hab ich hier sinngemäß mal gelesen.)
Der Beschriebene Test war natürlich eine Spannungsmessung der Akkupacks nach dem Entladen bis zum Abschalten der Schutzschaltung.
In der Parallelschaltung werden die Akkupacks wieder geladen, bis bei 8,40 V irgend ein Strom unterschritten wird.
Die Spannungsdifferenz tritt also nach dem Entladen bis zum Abschalten des ersten Packs auf, und nicht nach dem Laden.
Bergnafahre schrieb:Naja bei einem fast leeren Akku. Der hat doch dann eh einen hohen Innenwiderstand. Ich würde sie aber trotzdem erst eine Weile über einen 1Ohm Widerstand verbinden und ggf. das Ladegerät an der Seite des Entladeneren Akkus anschliessen.
OK, das mit dem Widerstand sollte kein Problem sein
...
